重要通知,开闭馆时间有变!!!
动态资讯
动态资讯
获奖情况
网站公告
重要通知,开闭馆时间有变!!!
关于元旦假期场馆开放的通知
龙华区一中心两馆元旦开放通知
2024年海口市龙华区文化馆图书馆
5·21周二闭馆日正常开放哟
号外!号外!4·23周二闭馆日正常开
关于入馆通道临时调整的通知
当前位置:
首页
>>
动态资讯
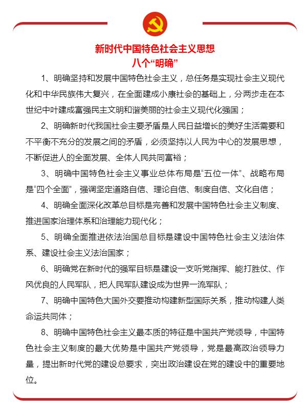
【聚焦十九大】党的十九大报告要点解读(下)
信息来源:龙华区文化馆 发表时间:2017-12-02 16:42:28 点击:809